Senior Product Designer portfolio

I am a London-based Product Designer with 5.5 years' experience in UI/UX/Product design, and heaps of experience with web design and build (both code- and CMS-based).

Product design work Digital design work About me

Work

Product design

Data Engine Document Builder

Data Document Builder

A new user journey for building a printable document containing data graphs.

Data
Data Engine Visualisation Builder

Data Visualisation Builder

Ongoing improvements and new features in an existing data platform.

Data
Data Engine AI analysis design

Data AI analysis design

Ways to include AI analysis of data visualisations in the platform.

Data
Data Engine creative report design

Creative data report design

Ideas to make data documents and dashboards more beautiful.

Data
CMS interface design refresh

CMS interface design refresh

Updating a dated interface with only CSS and image changes.

Events
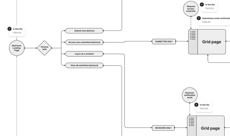
Eventsforce Abstracts review

Abstracts UI and user journey review

Simplifying and improving an old and complicated user journey.

Events
Eventsforce frontend design variations

Creative front-end design variations

Experimenting with using CSS to vary a front-end template.

Events
MINT+ CRM interface design review

CRM interface design review

A proposed design refresh of a current CRM interface.

CRM
Component libraries for events and data

Component libraries for events and data CMS

Comprehensive component libraries for existing platforms.

Data and Events

Digital design

CBBC Children in Need events

BBC Children in Need events

Building custom HTML pages to allow and track public fundraising.

Bootstrap
Battersea Dogs and Cats Home

Battersea Dogs and Cats Home

Creating peer to peer fundraising pages for a specific event.

CMS
Crisis the Homeless Charity

Crisis the Homeless Charity

Designing and building an event-specific fundraising event.

CMS
The Big Issue Foundation

The Big Issue Foundation

Custom design and CMS-based build of a fundraising event.

CMS
Parkinsons UK

Parkinsons UK

A creative design and custom HTML build of a fundraising portal.

Bootstrap
The ARCHIE Foundation

The ARCHIE Foundation

Creative theme-based design of a public-facing fundraising microsite.

Bootstrap
Cystic Fibrosis Trust

Cystic Fibrosis Trust

Design and build of a fundraising microsite, with illustration.

CMS
GlaxoSmithKline

GlaxoSmithKline

CMS build of a corporate fundraising event, with branded design.

CMS
Imperial College London

Imperial College London

Creative design and HTML build of a student fundraising campaign page.

Bootstrap
The Harrington

The Harrington

Design and Wordpress build of a luxury accommodation website.

Wordpress